
Slides available here:

All discussion slides here:

Lectures: MWF 9 - 9:50 AM (145 2BSB) w/ Dr. Pieper (TAs: me and Festus Baah)
My office hours (UH 817):
Festus’s office hours:
Office hours can change: I’ll let you know in advance in discussion sections and on Blackboard if I change or cancel my office hours
I do not take appointments outside of the office hours above. Feel free to go to Festus’s office hours: we’re both TAs for this course.
Office hours are completely open: you do not need a reservation. Just come in.
Call me “Isaac”; (he/him)
I’m an econ Ph.D. student
🎓 Previously:
👔 Previously: data analyst/scientist positions at CNN, Disney, and the University of Wisconsin-Madison
You can do very cool things with an economics degree! I’m happy to give advice if you’re interested in majoring in econ or might be interested in a graduate degree in econ in the future.
Each week I will post discussion section slides to this website: feel free to use them while studying
I will not cover everything in discussion that Dr. Pieper covers in lecture! These slides are not comprehensive and discussion sections are not substitutes for lectures.
These slides will not be emailed out or posted to Blackboard
This is not a replacement for the course Blackboard site
My discussion section slides are webpages but they can be printed or exported as PDFs
Each week we’ll:
Take attendance
Discussion attendance will make up 10% of your final grade
If you show up after I take attendance just see me after class and I’ll mark you present
Briefly review key concepts from lecture
Work on practice problems
Discussion sections are meant for you: feel free to ask me for help with anything in lecture that was confusing or about a practice problem you want to cover.
There are no stupid questions. If anything is confusing or if you have a question, please interrupt me!
Chances are someone else has the same question
I promise I’ll do my best to make you feel comfortable about asking questions
Turn on Blackboard notifications
Get the textbook
Bookmark my discussion slides site
If you take in-person quizzes and exams at the Disability Resource Center, schedule exam appointments with them for the semester
Check out the UIC Econ Club
Chapter 2 Appendix
We’re usually interested in how two or more variables change or interact with one another. Examples:
Graphs are important tools for analyzing these sorts of questions. To use and interpret graphs we need to know how to…
Macroeconomists use time series graphs a lot: the \(x\) axis is time (days, months, years) and we’re interested in how something changes across a time period
Many graphs have a \(y\) (vertical) axis and an \(x\) (horizontal) axis. Each axis will represent one variable and the graph will depict the relationship between the two variables. Points on the line are expressed as \((x, y)\).
To calculate the slope of a line depicting this relationship, use the “rise over run” formula:
\[ \frac{\text{Change in }y}{\text{Change in } x} = \frac{\Delta y}{\Delta x} = \text{Slope} \]
If the slope is positive, this tells us that the \(y\) variable and the \(x\) variable have a positive relationship with one another
If the slope is negative, the \(y\) variable and the \(x\) variable have a negative relationship
Note: this says nothing about whether \(y\) causes \(x\) (or the opposite)
What are the slopes of the lines in the graphs below?


What are the slopes of the lines in the graphs below?

Answer
Pick any two points on the line and use the rise-over-run formula. Using the points \((0, 1)\) and \((10, 6)\): \(\frac{6-1}{10-0} = \frac{1}{2}\)

Answer
Pick any two points on the line and use the rise-over-run formula. Using the points \((0, 7)\) and \((10, 5)\): \(\frac{5-7}{10-0} = - \frac{1}{5}\)
What are the slopes of the lines in the graphs below?


What are the slopes of the lines in the graphs below?

Answer
There’s no “run!” If we use the rise-over-run formula we divide by \(0\), so the slope is undefined.

Answer
There’s no “rise!” Using the rise-over-run formula, \(0\) is in the numerator of the fraction. So the slope is \(0\).
In this class the areas you’ll calculate will mostly be the areas of triangles.
Remember (or memorize) the formula for the area of a triangle:
\[ \text{Area} = \frac{1}{2} \times \text{Base} \times \text{Height} \]
In economics we’re interested in the areas under curves because they can tell us things like:
how much revenue is raised by a government imposing a tax
how much better or worse off consumers might be after some change in a market

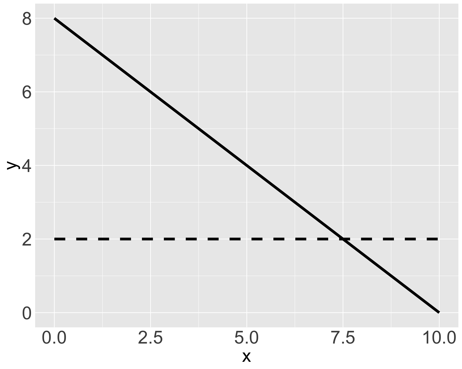
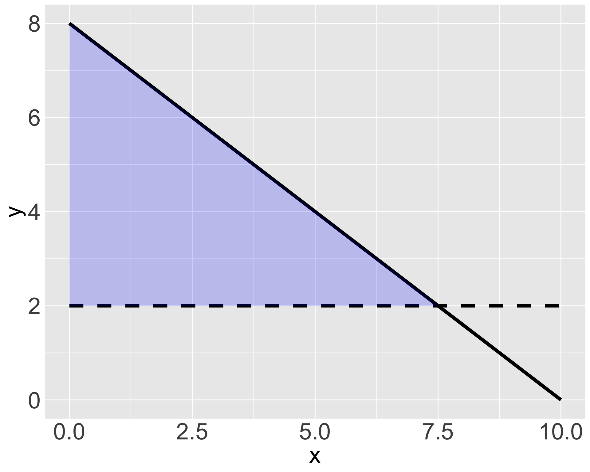
In the graph to the left, what is the area of the space underneath the solid black line but above the dotted black line and to the right of the \(y\) axis?

In the graph to the left, what is the area of the space underneath the solid black line but above the dotted black line and to the right of the \(y\) axis?
Answer
The space between the two lines and the \(y\) axis forms a triangle with height \(8 - 2 = 6\) and base \(7.5 - 0 = 7.5\). The area of the triangle is
\[ \frac{1}{2} \times 6 \times 7.5 = 22.5 \]
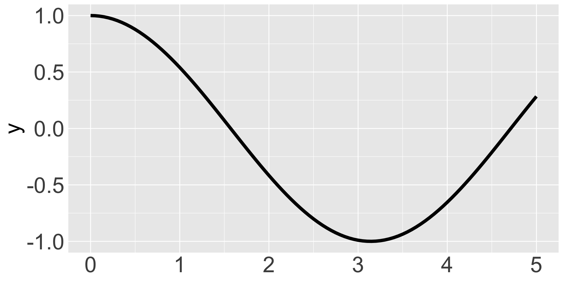
What’s the maximum value of \(y\) for the left graph? The minimum value of \(y\) for the right graph?
What are the slopes of the lines at these points?


What’s the maximum value of \(y\) for the left graph? The minimum value of \(y\) for the right graph?
What are the slopes of the lines at these points?


Answer
The left graph’s maximum is at \(y=1\). The right graph’s minimum is at \(y=-1\). The slope of a line at its minimum or maximum is always zero: the slope is transitioning between positive and negative at that point.
Chapter 3
The supply and demand model is the most fundamental model we use for explaining and analyzing economic behavior.
Buyers and sellers of a good act together through the laws of supply and demand to determine the price and quantity bought and sold of that good in a competitive market
Law of demand: if price \(\uparrow\), quantity demanded \(\downarrow\)
The demand curve represents the combinations of prices and quantities consumers demand; this curve slopes downward
As more of the good is available, it’s less scarce and people will want to pay a lower price
Law of supply: if price \(\uparrow\), quantity supplied also \(\uparrow\)
The supply curve represents the combinations of prices and quantities sellers supply; this curve slopes upward
As more of the good is produced, producers would love to sell it for a higher price
The equilibrium price and equilibrium quantity demanded and equilibrium quantity supplied occur where the two curves intersect
Some important points
“Demand” and “supply” = the curves in a supply/demand chart
“Quantity demanded” and “quantity supplied” = points along those curves
In the supply and demand graph below, which line represents the demand curve? The supply curve? What are the equilibrium price and quantity in this market?

In the supply and demand graph below, which line represents the demand curve? The supply curve? What are the equilibrium price and quantity in this market?

Answer
The demand curve is the downward-sloping blue line
The supply curve is the upward-sloping red line
The equilibrium point is where the curves intersect. The equilibrium price is $5 and the equilibrium quantity is 5 units.
A news report comes out about how the good in this market is harmful to people’s health. Would this affect the demand for the good? The supply? What would happen to the equilibrium price and quantity?

A news report comes out about how the good in this market is harmful to people’s health. Would this affect the demand for the good? The supply? What would happen to the equilibrium price and quantity?

Answer
Demand for the good would fall: fewer people will want the good since it’s unhealthy! Supply wouldn’t be affected: the report doesn’t affect suppliers’ ability to produce the good.
The demand curve shifts down and we have a new equilibrium price ($3) and quantity (3).1